网上报名
|
联系我们
咨询热线:
136-6380-1539
首页
笑笑简介
品牌故事
核心团队
校园风光
荣誉资质
校长专栏
资讯
笑笑新闻
学校活动
笑笑教务
笑笑校务
艺考资讯
笑笑公益
专业
名师团队
班级设置
作品赏析
图书出版
美术馆
微课堂
网课
素描
色彩
速写
设计
教研室
战绩
校考战绩
统考战绩
对抗战绩
月考战绩
榜样力量
记忆
历年记忆
活动现场
生活碎片
笑笑故事
课堂现场
笑笑视频
作品
统考-榜样学员
校考-榜样学员
统考-学生作品
校考-学生作品
教师作品
招生
高考简章
青少简章
专升本
在线报名
招生问答
联系我们
服务
餐厅服务
超市服务
学生公寓
节日温暖
报考指导
送考服务
最近热搜:
在线报名入口
主教团队
笑笑战绩
作品展示
班级设置
微课堂
网站导航
笑笑新闻
学校活动
笑笑教务
笑笑校务
艺考资讯
笑笑公益
热门新闻
美术统考291分,应届、色彩0基础6个月的成长之路
26届小兵斩获四川美术学院复试合格12人!
2026笑笑兵团寒假班完美收官!零基础如何蜕变看作品
喜报:26届小兵斩获中央美术学院初试合格证19人
四冠王|26届河南美术统考笑笑兵团再次斩获“壮元”、榜眼!
喜报:26届小兵斩获北京印刷学院初试合格证17人
喜报:26届小兵斩获广州美术学院初试合格证19人
喜报:26届小兵斩获中国传媒大学初试合格证20张
喜报:26届小兵斩获中国美术学院初试合格证17人!
郑州笑笑画室2027届美术集训招生简章
笑笑推荐
统考状元|王依诺291分
统考状元|罗文欣292分
美术艺考培训-素描头像作品
美术艺考培训-色彩静物作品
美术高考培训-素描头像作品
联系我们
咨询热线
136-6380-1539
座机:0371-55506677
手机:13523402033
邮箱:289470628@qq.com
地址:郑州市棋源路同鼎路警亭向东100米路北
当前位置:
首页
>
资讯
艺考资讯
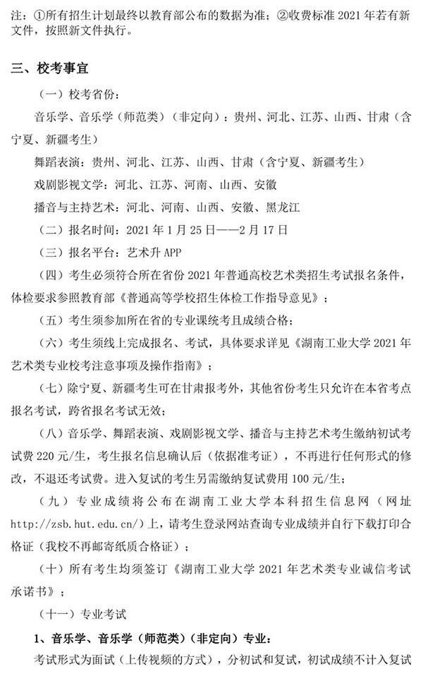
不组织校考 | 湖南工业大学2021年艺术类专业招生简章
作者:yufei 发布日期:2021-01-26 11:11:23 关注次数:3631
二维码分享
上一篇:
不组织校考 | 福州大学2021年美术类
下一篇:
校考资讯 | 广州美术学院2021年普通
微课堂
2026届河南省美术统考素描考题示范及步骤解析
2026届河南省美术统考速写考题示范及步骤解析
2026届河南省美术统考色彩考题示范及步骤解析
2025届河南省美术统考色彩考题示范及步骤解析
136-6380-1539
QQ2498096006
QQ1141800026
扫码微信咨询
返回顶部