多省的联考已结束
相信很多同学已经开始投入校考备战中啦
在备战校考之余
相信2020届的考生和家长们都在关心
有哪些院校会继续组织美术类校考

除了九大美院之外
以下这八所独立本科艺术院校也同样设有校考
下面跟着笑先生一起去看看
想要考这八所美术类校考院校
需要做好哪些准备吧!
山东工艺美术学院

学校简介-
① 山东工艺美术学院位于山东省济南市,始建于1973年,是目前全国30所独立设置的艺术院校中唯一一所工艺美术学院,系山东省首批名校建设工程院校。
② 现有27个专业、50余个专业方向。涉及艺术学、文学、工学、管理学四个学科门类。
设有视觉传达设计学院、建筑与景观设计学院、工业设计学院、服装学院、造型艺术学院、现代手工艺术学院、数字艺术与传媒学院、人文艺术学院、应用设计学院、继续教育学院、公共课教学部、艺术与设计实践教学中心、思想政治理论课教学部、附属中等美术学校和淄博陶瓷学院创业中心15个教学单位,建有国家动漫产业发展基地、中国非物质文化遗产保护中心传统手工艺研究基地、中国民艺研究所、艺术人类学研究所、设计策略研究中心、艺术与科学研究中心、墨子小孔成像研究中心、公共艺术研究中心、壁画研究院、中国画研究院、雕塑研究院、家具设计研究所、船舶工业设计研究院、工业设计研究所等研究机构。
-报考条件-
① 本科·符合本年度普通高校招生工作规定的报名条件、无色盲色弱;符合教育部《普通高等学校招生体检工作指导意见》(教学[2003]3号)中规定的学习能够自理者;报考艺术类专业的考生须取得我校专业考试合格证(有关艺术类省级统考成绩的使用办法,录取时按生源省份规定执行)。
② 专科·符合本年度普通高校招生工作规定的报名条件、无色盲色弱;符合教育部《普通高等学校招生体检工作指导意见》(教学[2003]3号)中规定的学习能够自理者;报考艺术类专业的考生须达到山东省美术类专业统考合格线方可报考。
-招生计划-

-录取原则-
山东省内艺术类专业录取原则:
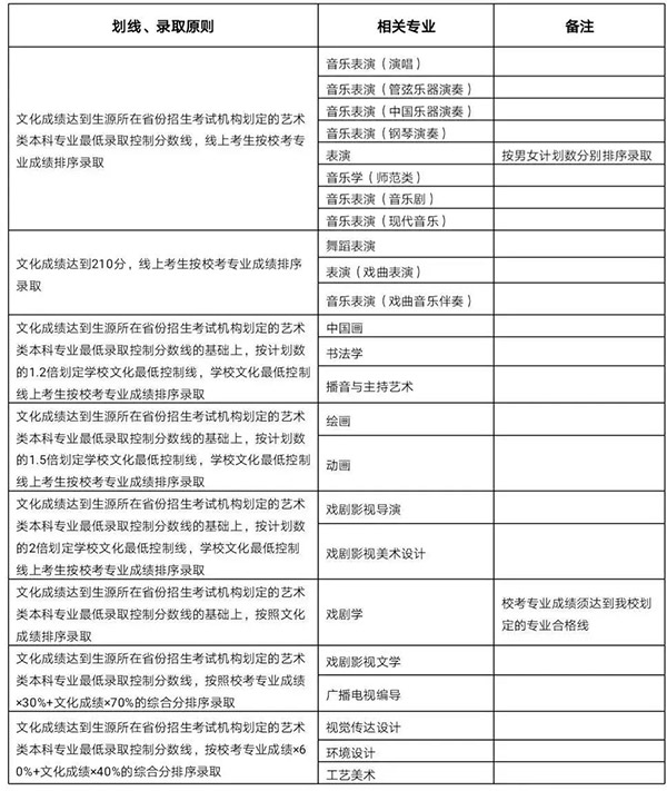
① 本科·设计美术类专业:按校考考试类别划定专业合格线及文化最低控制线。对于校考专业成绩合格的考生,文化课成绩须达到我校划定的艺术类专业本科文化最低控制线(根据一志愿考生情况,划定文化最低控制线,划线比例原则上不超过1:1.5),且根据招生计划及相关规定划定专业最低分数线。在此文化及专业最低分数线上的一志愿考生,按校考专业成绩从高分到低分依次排序,遵循志愿,择优录取,确定录取专业(校考专业成绩并列者,优先录取文化成绩高的;如文化成绩也相同,则优先录取外语成绩高的)。专业志愿无法满足时,服从调剂的考生,可调剂至未完成计划的专业;不服从调剂的,作退档处理。
② 本科·史论类专业:按校考考试类别划定专业合格线及文化最低控制线。对于校考专业成绩合格的考生,文化课成绩须达到我校划定的艺术类专业本科文化最低控制线(根据一志愿考生情况,划定文化最低控制线,划线比例原则上不超过1:1.5),且外语成绩须达到我校要求。在此文化及外语最低分数线上的一志愿考生,按文化成绩排序,遵循志愿,择优录取,确定录取专业(文化成绩并列者,优先录取外语成绩高的;如外语成绩也相同,则优先录取校考专业成绩高的)。专业志愿无法满足时,服从调剂的考生,可调剂至未完成计划的专业;不服从调剂的,作退档处理。
③ 本科·书法学【原美术学(中国书体研究)】、表演、舞蹈表演专业:对于校考专业成绩合格的考生,文化课成绩须达到我校划定的艺术类专业本科文化最低控制线(根据一志愿考生情况,划定文化最低控制线,划线比例原则上不超过1:1.5),且根据招生计划及相关规定划定专业最低分数线。在此文化及专业最低分数线上的一志愿考生,按校考专业成绩从高分到低分依次排序,遵循志愿,择优录取,确定录取专业(校考专业成绩并列者,优先录取文化成绩高的;如文化成绩也相同,则优先录取外语成绩高的)。
④ 专科·须达到山东省美术类专业统考合格线。录取时,在投档线内按专业成绩从高分到低分依次排序,择优录取。
-录取分数线-
2019年山东省内艺术类本科录取工作基本结束,录取情况如下:

南京艺术学院

南艺校本部考点网上报名、确认、网上缴费时间安排在2019年12月20 -30日,
考试时间安排在2020年1月9日起陆续开始,
具体事宜我校将提前公告。
-学校简介-
① 南京艺术学院简称“南艺”,诞生于1912年,全国最大的综合性艺术院校,是中国独立建制创办最早并延续至现今的高等艺术学府。
② 作为中国近现代艺术教育的拓荒者,南京艺术学院百年历史进程中,创造了多个中国近现代艺术史的第一。目前,南京艺术学院艺术学门类下五个一级学科排名全部跻身全国前十,其中美术学排名第三,设计学排名第四。在武书连的艺术学学科以及教育部艺术学研究生教育排名中,南京艺术学院均位列全国高校第二,办学实力强。

-招生计划-
南京艺术学院2019年计划招收全日制普通本科学生2400余人,实行按专业招生。招生计划由各省(区、市)招生委员会办公室公布,考生也可登录南京艺术学院本科招生信息网查询,网址:http://zhaosheng.nua.edu.cn。
-录取分数线-
南京艺术学院2018年外省美术类本科专业录取分数线

南京艺术学院2018年外省艺术类本科专业录取分数线


注:省外美术类综合分=文化成绩÷考生所属省普通类本二文科(或理科)省控线×专业满分值+考生专业分。
-招生名额及录取办法-

注:上表中,考试类型为省统考、校考的专业,考生所属省有相关专业省级统考(或联考)的,考生必须同时参加该专业的省级统考(或联考)和我校校考,省统考成绩合格后, 我校校考成绩方能生效,否则成绩无效。
景德镇陶瓷大学

-学校简介-
① 景德镇陶瓷大学坐落于千年瓷都景德镇,是中国唯一以陶瓷为特色的多科性本科高等学校。曾隶属于原国家轻工部,1998年转为中央与地方共建,以江西省管理为主。
② 截至2019年1月,学校有湘湖、新厂、陶研所三个校区,占地2000余亩,设有11个教学院(部、系),开设本科专业48个,有3个一级学科博士点、15个一级学科硕士点和6个专业学位硕士点,有专任教师780人,有全日制在校生2万余人(含独立学院),其中研究生1321人(博士生78人),留学生近百人。
-录取原则-
根据我校美术与设计学类本科专业的培养特点,录取办法规定如下:
报考我校第一志愿优先的原则,不分文理科性质。最低文化总分线按生源省级招生考试机构划定的美术类与设计学类本科专业最低录取控制分数线执行,文化分数线的规定以语文、外语、数学、综合满分为750分,语文、英语和数学各为150分、综合为300分计算,相关科目语文70分以上,英语65分以上。单科满分值不为150分制的省份,相应的单科线按比例折算,如江苏省考生因语文单科满分160分,其语文单科要求75分以上;英语单科满分120分,其英语单科要求52分以上。以专业成绩和高考文化课成绩折算录取总分,按录取总分排名从高分到低分顺序录取,如果录取总分相同,按专业总分、语文、英语的科目顺序排序。我校按分数清的原则进行择优录取。
录取总分折算公式:录取总分=专业成绩总分÷专业满分×70 +文化课成绩总分÷文化课满分×30。具体录取办法可以查询我校校园网刊载的《景德镇陶瓷大学2019年美术与设计学类本科录取办法》。
-录取分数-
2019年美术与设计学类专业录取最低分


备注:
1、录取排序办法:专业成绩合格,且文化总分和语文、英语单科上线后,按以下公式折算录取总分后排序(书法学专业全国总排序,除书法学外其他美术类专业分省(市、自治区)排序):
录取总分=专业总分÷专业满分×70+文化总分÷文化满分×30
2、少量考生因排名靠后,且专业不服从调剂已退档。
3、按青海省的划线办法,该省美术类文化最低分数线含考生省统考专业分
山东艺术学院

-学校简介-
① 山东艺术学院,简称“山艺”,始建于1958年8月,是一所山东省属综合性艺术高校,位于山东省济南市。面向全国招收和培养各类艺术人才,是教育部规定的三十一所独立设置的本科艺术院校之一。
② 学校设有音乐学院、美术学院、戏剧影视学院、音乐教育学院、设计学院、艺术管理学院、舞蹈学院、戏曲学院、传媒学院、职业教育学院、成人教育学院、国际艺术交流学院、公共课教学部13个教学单位,设置50个本科专业(含专业方向)。
-报考条件-
我校面向全国招生,凡符合各省(自治区、直辖市)规定的2019年普通高等学校招生报名条件者,均可报考。
下列人员不能报考:
1.具有高等学历教育资格的高等学校的在校生;
2.高中段学校非应届毕业的在校生(高中一、二年级在校生);
3.在高中段非应届毕业年份以弄虚作假手段报名并违规参加普通高校招生考试(包括全国统考、省级统考和高校单独组织的招生考试)的应届毕业生;
4.因违反国家教育考试规定,被给予暂停参加高校招生考试处理且在停考期内的考生;
5.因触犯刑法已被有关部门采取强制措施或正在服刑者。
-录取分数线-
山东艺术学院2019年省内本科提前批首次志愿录取情况





录取原则

-分数计算-
针对各省高考总分和单科成绩不统一的问题,我校均将根据山东省高考文化成绩标准进行折算。
专业录取过程中,如最后一名出现并列现象将按照以下录取原则执行:
1.以专业成绩排序录取为原则的相关专业,如出现并列现象,取文化成绩高者。
2.以综合分成绩排序录取为原则的相关专业,如出现并列现象,取文化成绩高者。
3.以文化成绩排序录取为原则的相关专业,如出现并列现象,取语文成绩高者。
吉林艺术学院

学校简介
① 吉林艺术学院是东北地区唯一一所综合性高等艺术院校。学院前身萌发于1946年的东北大学鲁迅文艺学院音乐系,1958年组建吉林艺术专科学校,1995年成为吉林省首批拥有省重点学科的院校。
-招生专业-

注:此计划数额待批,艺术类专业外省不编制具体分省计划,具体专业以2019年各省招生考试机构公布的为准。
-报考条件-
1、遵守中华人民共和国宪法和法律;
2、具有从事本专业基本素质的高中毕业生或同等学历者,现役军人执行国家和各省相关规定;
3、按照生源省级招生考试机构的规定,通过高考报名资格审核,顺利参加2019年普通高等学校全国统一考试;
4、身心健康、五官端正,符合《普通高等学校招生体检工作指导意见》及我校专业学习的要求;
5、考生报考专业涉及省统考有达标要求的,需省统考对应专业合格(数字媒体艺术、动画、戏剧影视美术设计专业也需美术设计类统考合格);
6、考生需素颜或淡妆参加考试,如因浓妆、整形等原因不能通过人脸识别系统,后果自行承担;
7、部分专业对形象和身体条件有一定的要求:
①音乐类专业:音乐表演专业演奏方向要求听觉器官无疾病,音乐表演专业演唱方向和音乐学(师范)专业要求发声器官和听觉器官无疾病;
②服装与服饰展演专业:身材匀称,女身高1.70米以上,男身高1.80米以上;
③表演和播音与主持艺术专业:口齿清晰、发声器官与呼吸器官无疾病,无纹身刺青,不穿高跟鞋,女身高1.60米以上,男身高1.70米以上;
④专业特别优秀者,条件可适当放宽。
-录取分数线-
2019年录取分数线(吉林)


广西艺术学院

广西艺术学院2020年校考新变化:
一、美术学(理论)专业从“02美术设计类”调整到“01美术理论类”招生,考试科目为:《文史常识与写作》一个科目。
二、新增艺术管理招生专业,归属于“01美术理论类”招生,考试科目为:《文史常识与写作》一个科目。
三、美术学(文化管理)专业停止招生。
广西艺术学院2020年校考时间公布
一、设考点省份考生考试
11个设考点省份的考生,只能选择在本省考点报名考试,在其它省份考点考试的成绩无效(其中:宁夏、新疆、甘肃的考生统一安排在甘肃考点报名考试,广东省美术专业考生统一安排到我校考点参加考试)。目前各省考点与考试时间正在逐步确定,相关信息将第一时间发布于我校招生资讯网(https://zsb.gxau.edu.cn/)请考生及时查阅。
二、广西籍考生考试
(一)网上报名缴费时间:2019年12月20日—26日。考生请登录我校招生资讯网(https://zsb.gxau.edu.cn/)进入2020年校考报名系统,按照报名操作提示要求进行网上报名及网上缴费,缴费前务必认真核对报考信息,因信息填写错误造成的后果由考生自负。
(二)广西籍考生报名缴费成功后,不需要进行现场或线上确认。
(三)打印准考证时间及方式:2020年1月1日—4日。登录我校招生资讯网(https://zsb.gxau.edu.cn/)进入2020年校考报名系统打印准考证。
(四)考试时间:2020年1月5日—10日,共6天。
(五)考试地点:“02美术设计类”专业安排在我校南湖校区和相思湖校区(具体详见《专业考试准考证》上的安排);其余考试类别的专业均安排在我校南湖校区。
三、不设考点省份考生考试
(一)不设考点省份的考生,只能选择我校南宁考点报考,其余省份不予受理。
(二)网上报名缴费时间:2019年12月21日—31日。考生请登录我校招生资讯网(https://zsb.gxau.edu.cn/)进入2020年校考报名系统,按照报名操作提示要求进行网上报名及网上缴费,缴费前务必认真核对报考信息,因信息填写错误造成的后果由考生自负。
(三)线上确认(资格审核)和打印准考证时间:2020年1月6日—11日。考生可登录我校校考报名系统手机APP客户端,凭身份证原件、2020年高考省级艺术类专业统考(联考)证(简称《省艺术统考证》)原件,由本人进行在线确认和打印准考证,具体操作办法详见APP软件提示。我校校考报名系统手机APP客户端下载地址:https://www.artstudent.cn/
(四)考试时间:2020年1月12日—13日。
(五)考试地点:广西艺术学院南湖校区(具体详见《专业考试准考证》上的安排)。
四、广东籍考生美术专业考试
(一)由于广东省考点美术专业考位受限,广东省报考美术专业的考生统一到我校考点参加考试。
(二)网上报名缴费时间:2020年2月1日—7日。考生请登录我校招生资讯网(https://zsb.gxau.edu.cn/)进入2020年校考报名系统,按照报名操作提示要求进行网上报名及网上缴费,缴费前务必认真核对报考信息,因信息填写错误造成的后果由考生自负。
(三)广东籍考生报名缴费成功后,不需要进行现场或线上确认。
(四)打印准考证时间及方式:2020年2月20日—24日。登录我校招生资讯网(https://zsb.gxau.edu.cn/)进入2020年校考报名系统打印准考证。
(五)考试时间:2020年2月25日
(六)考试地点:广西艺术学院南湖校区(具体详见《专业考试准考证》上的安排)。
美术设计类考试内容
美术设计类
①色彩(笔试):
根据试题内容,凭记忆或提供的图片完成一幅色彩的静物画。考试用具:水彩或水粉颜料及绘图工具(考生自备)。考试用纸:八开水彩或水粉纸(考点提供)。考试时间:3小时。
②素描(笔试):
根据试题内容,凭记忆或提供的图片完成一幅人像素描画。考试用具:铅笔、炭精笔、橡皮等(考生自备)。考试用纸:八开素描纸(考点提供)。考试时间:3小时。
美术理论类
文史常识与写作(笔试):文史常识部分主要考核考生对文学历史基本常识的掌握和理解,写作部分用议论文体完成1篇1000字以上的美术评论文章。考试时间:2小时30分钟。
参考书目:高中《语文》必修4、5册,高中《历史》必修1、2册,人民教育出版社;《美术鉴赏》李永强、闫爱华、苏阿嫦著,广西美术出版社,2009版。
-学校简介-
① 广西艺术学院,简称“广艺”,坐落于广西壮族自治区首府南宁。是广西壮族自治区人民政府所属公办全日制普通高等学校。
② 学校有四个校区,南宁市有南湖校区、相思湖校区和西校区,桂林市有桂林校区,总占地面积660.63亩。有16个教学单位,1所艺术研究院,有36个本科专业,37个本科专业方向,11个高职专业。有全日制本专科学生、硕士研究生、留学生在校生14959人。
-录取原则-
录取时根据考生的文化和专业成绩(不分文理科),参考外语等相关科目成绩,以及德、智、体等情况全面衡量,择优录取。我院2014年招生录取工作根据不同专业类别按以下原则进行:
本科美术学(美术史论、美术理论与批评)专业,录取时按文化成绩和专业成绩7:3的结构分从高分至低分排序,择优录取;广播电视编导(含中英校际交流2+2项目)、戏剧影视文学、舞蹈学专业,录取时按文化成绩和专业成绩5:5的结构分从高分至低分排序,择优录取。
广告学(广告策划)本科专业,招收普通本科第二批次文科类考生(我院按照艺术类培养),录取时按照各省普通本科第二批次文科类高考成绩排序,择优录取。
本科专业除以上第一至第七款的专业(方向)以外,其余专业(方向)按专业总分从高分至低分排序,择优录取。
对专业考试成绩名列前茅的优秀考生,第一志愿(第一专业)填报广西艺术学院并符合以下条件者,其文化分达不到该专业最低录取控制分数线时,经所在省级招生办同意,可给予文化分线下30分投档、录取。
广西考生:
1.广西考生报考我院按专业总分排序录取的专业,在所属考试类别中排名前三名且总分不低于255分(满分300分)者;
2.广西考生报考我院按专业主科成绩排序录取的专业,在所属考试类别中排名前三名且主科成绩不低于160分(满分180分)者。
外省考生(不含广西考生):
1.外省考生报考我院按专业总分排序录取的专业,在所属考试类别中排名前三名且总分不低于255分(满分300分)者;
2.外省考生报考我院按专业主科成绩排序录取的专业,在所属考试类别中排名前三名且主科成绩不低于200分(满分225分)者。
3.以上排名是指所有外省考生(不含广西考生)统一排名。
-录取分数-

云南艺术学院

云南艺术学院2020年省内艺术类招生专业校考报名采用“网上报名,网络缴费”的方式进行,报名时间为2019年12月2 日上午9:00至21 日下午17:00。考生前往招生资讯网或招考云平台下载并安装手机APP,通过手机APP进行专业报名及缴费。
关于专业考试
(一)考试时间安排
表现类专业校考(含美术普类、设计普类、戏剧影视美术设计3个专业):2020年1月2-4日
无笔试科目的表演类专业校考:2020年1月11-17日
有笔试科目的表演类专业校考:2020年1月12-17日
(二)考生务必要按照专业准考证确定的时间和地点到云南艺术学院确认考试安排和参加专业考试。
(三)考生凭身份证、艺术类专业考试报考证和专业准考证入场参加专业考试。三证必须齐全,否则不准入场,责任由考生自负。
(四)未尽事宜,请考生关注专业准考证考生注意事项栏或招考网站信息公告栏。
-学校简介-
① 云南艺术学院,简称“云艺”,坐落于春城-昆明,是中国西南地区一所综合性高等艺术院校。
②学院有11个教学单位,即音乐学院、美术学院、艺术设计学院、戏剧学院、舞蹈学院、电影电视学院、艺术文化学院、高等职业教育学院、马克思主义学院、公共教学部、体育教学部,共有本科专业39个,涵盖艺术学、管理学、文学和工学四个学科门类。
-录取原则-

注:1. 2019 年我校预计面向全国各招生省(区)招收各专业新生共计3000人(最终招生计划数以上级教育主管部门批文为准),文理兼招,无级差。
2.参加艺术类专业考试的考生必须专业成绩合格,且文化成绩达到最低控制分数线,方能按相应专业的录取原则择优录取。
-录取分数线-
云南艺术学院2018年录取分数线参考

新疆艺术学院

-学校简介-
① 新疆艺术学院位于新疆维吾尔自治区乌鲁木齐市,是中国西北地区唯一的一所综合性高等艺术学府,为全国七所省(区)属综合性艺术院校之一。
② 学院有团结路东校区、西校区和经济技术开发区金桥校区,占地958亩;有12个教学单位,开设33个本科专业,其中2个为自治区重点专业。有2个硕士学位自治区重点学科,艺术学门类下4个一级学科硕士授权点,1个专业硕士授权点(包括6个研究领域、19个研究方向);有教职工640人,各类在校生总数7500余人。
-录取原则-
1.普通本科艺术类各专业,我校按照专业志愿优先原则进行录取。艺术类本科各专业及同一专业不同方向,因考核内容和录取方法不同分为三类。所有本科专业(含方向)考生需取得我院承认的专业考试合格证,高考文化成绩达到我院相应专业录取最低控制分数线的前提下,按照不同专业(含方向)确定不同录取原则:
第一类:达到上述前提后,按高考文化成绩,从高分到低分择优录取的专业有:美术学(美术史论)、艺术设计学、舞蹈学(舞蹈史论)、广播电视编导、戏剧影视文学、影视摄影与制作。
第二类:达到上述前提后,按专业成绩,从高分到低分择优录取的专业有:音乐表演、表演、表演(京剧方向)、舞蹈表演、舞蹈学(舞蹈教育、群众舞蹈文化教育)、舞蹈编导。(注:音乐表演专业,按照专业小方向成绩择优录取)
第三类:达到上述前提后,按照专业成绩与高考文化成绩各占50%比例的综合成绩,择优录取的专业有:美术学(美术教育)、绘画、雕塑、摄影、戏剧影视美术设计、动画、视觉传达设计、环境设计、产品设计、服装与服饰设计、数字媒体艺术、工艺美术、音乐学(音乐教育)、作曲与作曲技术理论、录音艺术、艺术与科技、播音与主持艺术。
公式:综合分=专业成绩×系数×50%+文化课成绩×50%;
系数=高考文化课满分/我院专业考试满分,(高考文化课满分以本省教育考试院规定高考满分为准);
2.普通本科二批次各专业,录取原则按照各省(自治区、直辖市)招生考试院公布的普通本科二批次录取办法执行。考生高考文化分数原则上不得低于生源省份普通本科二批次分数线,按照分数优先,遵循志愿的原则,确定考生的录取专业。专业志愿无法满足时,若服从调剂,则调剂到尚未录满的专业,不服从调剂的,作退档处理。
3.普通专科(高职)艺术类各专业,考生需取得相应专业省级统考合格证(舞蹈类新疆籍考生需参加我院组织的舞蹈类专业考试,并取得专业考试合格证),考生高考文化分数原则上不得低于生源省份普通专科(高职)艺术类分数线,按照分数优先,遵循志愿的原则,确定考生的录取专业。
(注:如果省(自治区、直辖市)级教育考试院(或招办)要求考生需取得相应专业省级统考合格证,将根据各省(自治区、直辖市)教育考试院(或招办)要求,考生在取得相应专业省级统考合格证后,按照上述录取原则执行。)
二、按照专业成绩与高考文化成绩的总分(各占50%的比例)择优录取的专业,总分(综合分)计算方法如下:
新疆(文化满分450分):综合分=文化成绩×50%+专业成绩×2.25×50%
江苏(文化满分440分):综合分=文化成绩×50%+专业成绩×2.2×50%
其他省(文化满分750分):综合分=文化成绩×50%+专业成绩×3.75×50%
(海南省文化成绩采用原始分成绩计算)
-录取分数-
2019年新疆艺术学院在新疆本科招生录取分数线(更新中)




如何选择规划报考院校
是你艺考之路上很重要的一步。
加油!!!
- 上一篇:【解密】校考到底多少坑?解读校考常见问题
- 下一篇:湖北美术学院2020招生简章


