
一、2020年高考倒计时
把握以往报名、录取大数据
各省市2020年高考报名时间
注:各省市2020年高考报名通知全文内容。

2020年高考报名时间来得有点早,有些地区在9月份就对外公布2020的高考报名时间。由于2020年有4省市正式开始新高考,8省市2020年进入新高考课程模式。新一轮高考改革的学业水平考试逼迫各地的高考报名时间提前。
往年报名数据图

从报名人数看,大多数省市报名人数在近三、四年逐步上升,全国总数在上升,并且在2019年突破千万!其中,北京、上海、天津、江苏、山西、陕西、内蒙古、海南8省市近几年高考报名人数波动不大,或有稍减。
山东省高考报名人数逐年下降,从2016年71万,2017年58.3万,2018年59.2万,2019年55.99万人。
往年录取数据图

注:录取数据非官方公布,存在一定偏差,只作为参考使用。
二、2020年高考趋势如何?
最实际的预估
报名人数大概会有多少?
预估2020年高考报名人数继续增加
理由1:上文可知,近年,高考报名人数逐年增长,并无下降趋势;
理由2:据官方数据,1991-1997年人口出生率不断降低,1997年达到最低点7.2%,2001年回升到10.8%,2002年开始出生率呈上扬趋势,因此在18年后,考生数量也相应呈上升态势。
理由3:重视教育的心理逐渐普遍,报名参加高考几乎是所有适龄人的必经之路。
录取情况将会如何?录取率预测?
预计总体录取率平稳,保持近几年水平,但是本科、重点名校录取率不容乐观。
理由1:大学扩招政策已经20年,使录取门槛降低,保证了总体录取率。
理由2 :2012年大学扩招拐点之后,重点高校放缓扩招,甚至适度减招。虽然参加高考的人数变多,但是重点高校招生计划并无显著增加。说明真正上名校,甚至上本科院校的考生数量并没有相应增加,名校、本科院校的实际录取率不升反降。
理由3:高校录取模式多元化,招生计划在高考统招、综合评价招生、自主招生、高水平艺术团等途径中分流。满足条件(综合成绩优秀、学科特长、创新潜质、艺术特长、体育特长等)考生,竞争压力相对较小;高考统招计划人数没有增加(甚至可能稍微缩减),竞争基数反而变大。
理由4:本科录取批次合并,分数线看似变低,志愿填报和录取难度却不升反降。
高分低就、低分捡漏现象屡见不鲜,博弈空间变大的志愿填报考验着家长、考生对于政策了解、消息分析和前景规划等各种能力。
2020年高考考试将会有什么变化?
变化一、考试难度与2019年持平或者继续升级。
目前现状:高考成绩呈现扁平化,同分段考生数量多,增加高校选拔考生的难度。
改变趋势:想要使考生实力在一场考试中尽可能全面展示,试题必将在各种难度考题中均匀分布,使成绩呈现更多梯度。
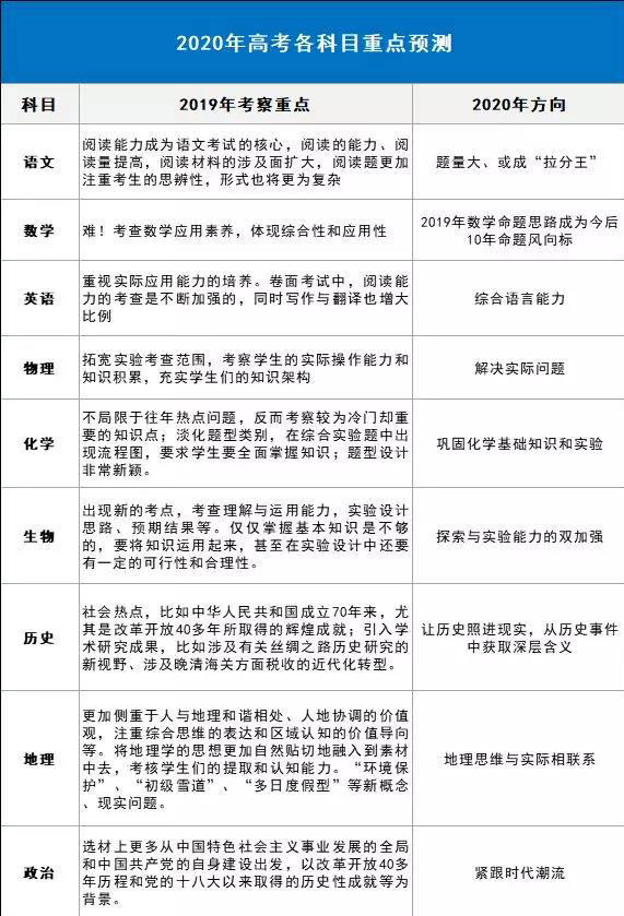
变化二、各科目命题方向有所转变

三、应对变化有哪些能做的举措?
家长和考生都不能松懈
家长如今有三方面需要关注:
1.考生的作息和备考状态
2.2020年本省市的招生政策进行梳理,收集考生高中成绩以及获奖情况,咨询考生是否有符合某些加分政策,确定考生在高考统招外还有哪些升学方式,例如:综合评价招生、自主招生、高水平艺术团、高水平运动队等。
3.与考生沟通,根据考生学科特长、兴趣志愿选定高校范围和专业,在未来200多天的日子里,收集招生资讯,拓宽升学选择。
考生备考
提分!分科目提分!分知识模块复习!
根据上文中各科目的考察变化,做相应的改变和加强,总体而言有以下四点需要注意:
1.基础知识点的牢固和贯通
2.传统历史文化的了解、联系与发散
3.学科核心素养(将书本知识作为工具,解决现实生活实际问题)
4.提升反应能力,阅读速度


